情趣用品
情趣用品
|
English
|
在线预约
|
情趣用品
走进信管
院长致辞
学院概况
发展历程
学院领导
组织机构
规章制度
服务支持
广纳英才
联系我们
师资力量
在职教师
行政教辅
荣休人员
人才培养
本科生教育
研究生教育
社会实践
学术科创
校园文化
主要荣誉
科学研究
科研机构
科研项目
科研成果
科研奖项
学术交流
国际合作
学术会议
党团建设
党委活动
团建活动
工会活动
招生就业
招生信息
就业信息
诚聘英才
校友天地
致敬校友
校友名录
毕业留影
校友服务
校友活动
新闻动态
情趣用品
>
新闻动态
>
公告通知
>
学工公告
> 正文
公告通知
学工公告
招生公告
院务通知
教务公告
科研公告
公示公告
其他公告
教学动态
学术动态
党群工作
招生动态
学工动态
社会服务
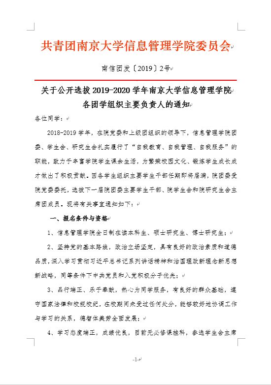
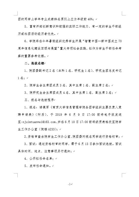
关于公开选拔2019-2020学年南京大学信息管理学院 各团学组织主要负责人的通知
日期: 2019-06-05
浏览次数:
上一条:
关于2019-2020学年信息管理学院团学组织 主要学生干部选拔结果公示
下一条:
2019年度南京大学优秀毕业推荐人选评选结果公示